
鸿满仓
2025年7月30日,首都儿科研究所遗传学研究室姜茜研究员及首都医科大学附属首都儿童医学中心普通外科李颀主任医师团队与加拿大多伦多病童医院合作,在国际知名期刊《ScienceTranslationalMedicine》在线发表了题为"Impairmentofstromal-epithelialregenerativecrosstalkinHirschsprungdiseaseprimesfortheprogressiontoenterocolitis"的封面研究论文,首次报道了MMP1+促炎基质细胞特异性抑制剂布洛芬在治疗先天性巨结肠相关性小肠结肠炎中的潜在应用价值。
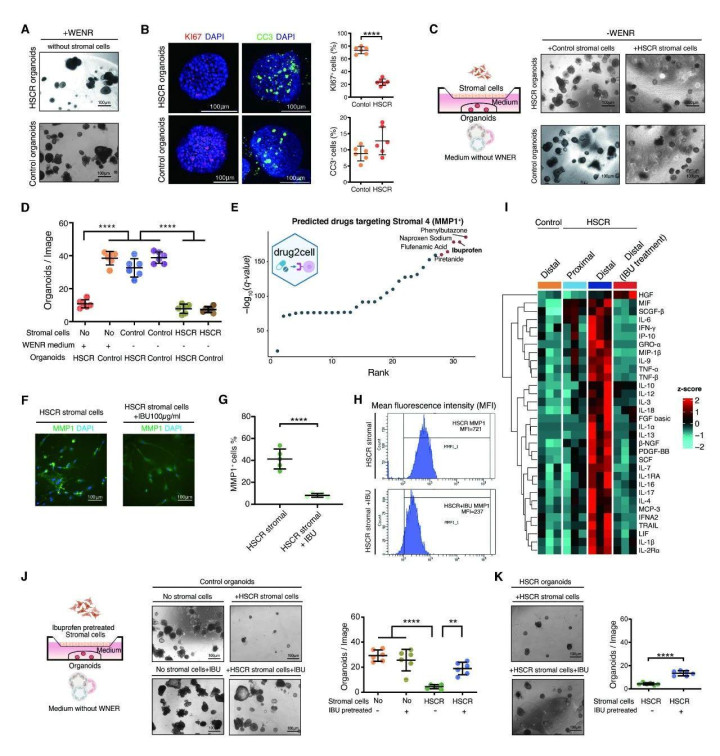
先天性巨结肠相关性小肠结肠炎(HAEC)是先天性巨结肠(HSCR)患者最常见的并发症,术前、术后发病率分别为6%~50%及2%~35%,确切发病原因至今尚未阐明。本研究中鸿满仓,课题组成员首先利用HSCR患者及疾病模型小鼠(Ednrb-/-mice)的组织样本调查了HAEC发展的关键部位——远端有神经节扩张肠段中的上皮增殖活性和基质-上皮细胞互作情况。研究发现,在尚未出现明显组织形态学损伤及炎症细胞因子表达增加的HSCR患者中,远端有神经节的结肠已经表现出细胞再生能力的显著受损和肠上皮干细胞(ISC)的明显变化,特征性改变主要包括隐窝中Ki67+增殖细胞显著减少、Lgr5活性ISC显著减少,同时伴随Clu+ISC的出现。为了阐明肠再生受损的潜在机制,课题组成员对5名HSCR患者和2名非HSCR疾病对照组患者的新鲜全层结肠样本进行了单细胞测序,结果发现,HSCR患者远端扩张肠段中的基质细胞亚群组成表现出明显重塑迹象:负责产生Wnt信号的主要基质细胞2亚群(Stromal2)数量明显减少,而表达基质金属肽酶1的促炎性基质细胞4亚群(MMP1+Stromal4)则特异性出现且占据绝对丰度。与此同时,干细胞、TA细胞以及杯状细胞等循环细胞的数量也显著减少;拟时序分析提示HSCR患者肠上皮干细胞生态位受损。
肠上皮的生存、再生能力取决于肠组织内不同类型细胞之间的协调相互作用。为了验证基质细胞4亚群对结肠上皮再生缺陷的贡献,研究者构建了体外细胞-类器官共培养模型。实验证实来自HSCR患者远端扩张肠段的基质细胞不能有效维持来自健康对照组的结肠类器官生长;而来自健康供体的基质细胞则可以有效纠正HSCR患者的体外培养类器官生长受损。利用在线药物筛选模型drug2cell,研究者发现布洛芬(ibuprofen,Ibu)是具有特异性抑制基质4细胞亚群功能的最佳候选药物,体外细胞培养及干预实验均证实Ibu可通过降低MMP1表达水平、减少炎性细胞因子的表达发挥抑炎作用,经过Ibu预处理的HSCR患者基质细胞具有显著优于未处理组的类器官生长支持作用。
鸿满仓
该研究首次揭示了基质细胞-肠上皮修复串扰功能受损在HSCR并发症中的关键作用,明确了HAEC的发病机制及潜在治疗靶点。未来,对于肠上皮-基质细胞相互作用的动态观察将可能对多种儿童肠道疾病的个体化管理及治疗产生重大影响,并有望改善此类患者的治疗结局和生活质量。

该项目获得国家自然科学基金委、中国医学科学院小儿外科微创诊疗创新单元、北京市卫生健康委财政项目及首都儿科研究所创新工程项目的经费支持。首都医科大学附属首都儿童医学中心普通外科主治医师张震、加拿大多伦多病童医院博士后DorothyLee、首都儿科研究所遗传学研究室联合培养23级博士生刘凌娅及首都医科大学附属首都儿童医学中心外科教研室熊逸医师为共同第一作者。遗传学研究室姜茜研究员与加拿大多伦多病童医院AgostinoPierro教授、李博研究员为本文共同通讯作者。遗传学研究室吴丽华助理研究员,普通外科周瑞洁医师、李颀主任医师鸿满仓,伦敦大学学院教授PaoloDeCoppi及弗朗西斯·克里克研究所教授VivianSWLi参与了本项目研究。
恒汇证券提示:文章来自网络,不代表本站观点。